四虎影院

科学研究

办事流程

当前位置: 四虎影院 > 科学研究 > 办事流程 > 正文

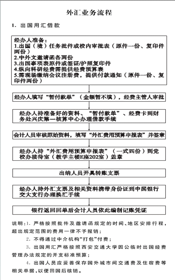
外汇业务办理流程

来源:      发布时间 : 2018-05-24     点击量:

 

如有疑问请咨询财务处核算中心:

地址:主楼E-206

电话:029-82668426

关闭

版权所有:四虎影院-四虎影视
地址:陕西省西安市咸宁西路28号
邮编:710049

访问统计: