2017年10月29日下午,应陕西师范大学材料科学与工程学院杨茜总支书记的邀请,四虎影院
理学院李银环副教授带领理学院化学系李欣慰和钱学森学院电气工程专业何洪宇两位同学来到陕西师范大学(雁塔校区)材料科学与工程学院进行了主题为“思维导图与化学学习”的学习交流活动。陕西师范大学材料科学与工程学院总支书记杨茜老师、辅导员何文曦老师,以及大一、大二全体同学参加了此次活动。

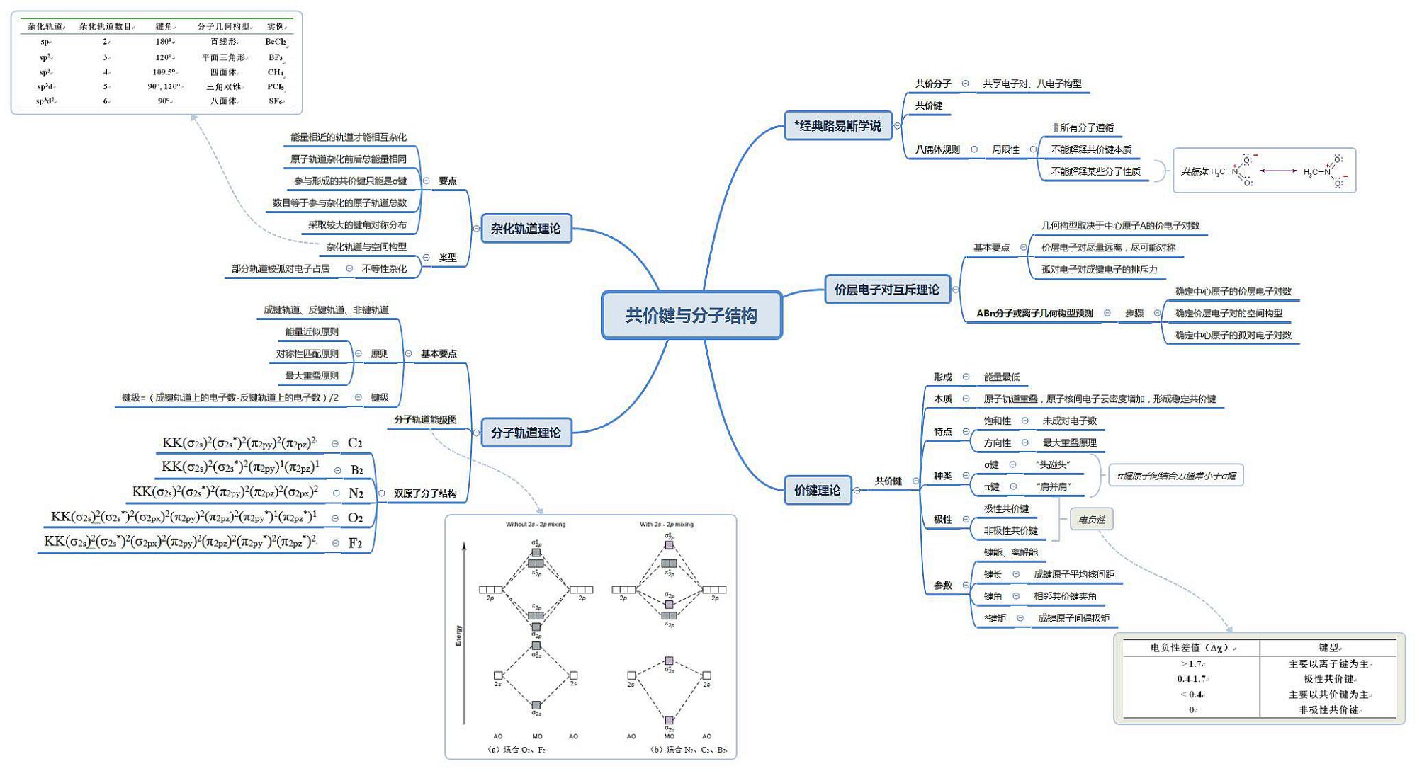
我校老师与同学经过了长时间的探索与创新,在部分班级将思维导图引入化学课程的学习中,收到了良好的教学效果,肯定了这一学习模式在化学学习中的作用。在此次活动中,两位学生从对化学学习的建议、思维导图简介、作用、制作与使用等五大方面进行了生动详细地介绍。通过PPT展示、趣味实验视频演示、实例讲解、现场交流互动等多种形式,展示了思维导图在化学学习中所起的作用,同时也展现了交大师生严谨治学、勤奋创新的精神风貌,赢得了现场老师与同学们的一致好评。

本次活动的成功举办,搭建了两校师生交流互通的桥梁,展现了交大优良的学风学貌,肯定了我校师生在教与学两个方面的创新成果,为我校一流大学的创新建设尽绵薄之力。